首页
新闻中心
最新动态
新闻动态
官方公告
精彩图集
珍贵镜头
大赛风采
精彩视频
认证中心
官方认证记忆体系
考级授权机构
考级规则
考级机构
近期考级通知
认证培训课程
开课通知
认证裁判
认证讲师
认证名录
赛事中心
赛事历史
三大赛事
世界记忆锦标赛®中国赛
亚太记忆公开赛
亚太学生记忆锦标赛
十大项目
人名头像
二进制数字
随机数字
抽象图形
快速数字
虚拟事件与日期
随机扑克牌
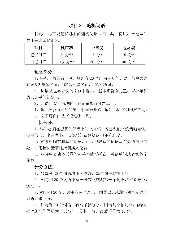
随机词语
听记数字
快速扑克牌
选手专区
全球排名
训练分享
往年试题
脑力大师®官方训练APP
关于我们
世界记忆锦标赛管理机构
授权合作
大赛申办
赞助合作
联系方式
随机词语
重要通知
赛事日程
课程安排
俱乐部考级
文章搜索